卵巢癌-Ovarian Cancer

更新日期:2026

女性生殖系統分成內生殖器官和外生殖器官,位在體內不可見的稱為內生殖器官,包括子宮、輸卵管、卵巢、子宮頸及陰道;體外可見的稱為外生殖器官,包括,陰唇、陰蒂及陰道口。卵巢位於骨盆腔內,子宮兩側各有一個,功能是排卵及分泌荷爾蒙(雌激素與黃體激素)。根據112年癌症登記年報,卵巢癌、輸卵管及寬韌帶癌發生率排名為第7位(含原位癌);死亡率排名第7位。該年度發生年齡中位數為55歲,死亡中位數為63歲。

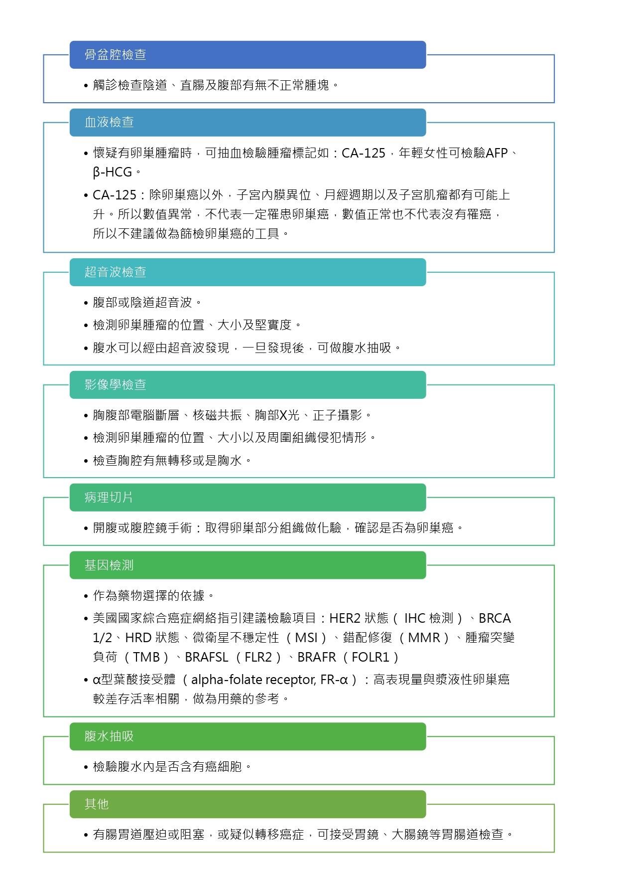
在女性癌症中,因為卵巢癌初期時的症狀不明顯,一些常見症狀也跟其他疾病相類似,也不像子宮頸癌可以藉由抹片篩檢發現,難以早期診斷,往往在發現時,已經是晚期或是轉移到其他器官。

卵巢癌的治療,除了手術及化學治療外,延緩疾病的復發也是卵巢癌治療的目標之一,由於精準醫療的進步,基因檢測與標靶藥物的使用,已大幅降低疾病復發的機率,也為卵巢癌癌友增加治療的選擇。

 

🎞️衛教影片|女性寧靜殺手 卵巢癌 初期症狀容易被忽略!

📚延伸資訊1.卵巢癌大小事衛教手冊下載》